168足球

168足球 动态

当前位置 : 主页  168足球 动态  信息速递

168足球-168体育 关于公布首届“望道”学生学术论文报告会评审结果的通知

编辑:168足球 作者: 时间:2024-05-06 访问次数:10

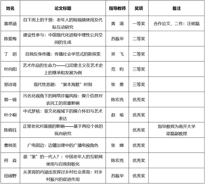
经学生自主投稿、评委评审,168足球 首届“望道”学生学术论文报告会共评选出获奖论文22篇,其中一、二、三等奖10篇,优秀奖12篇。获奖名单如下:


本科生组:



研究生组:



168足球-168体育 团委

168足球-168体育 研究生会

2024年5月6日


版权所有©168足球-168体育   地址:浙江省杭州市西湖区余杭塘路866号168足球-168体育